东北地理所在大豆粒重和成熟期控制基因发掘方面取得进展
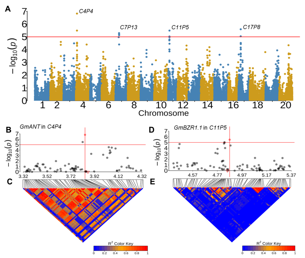
近日,东北地理所大豆遗传与分子改良学科组张恒友研究员团队利用收集的世界大豆全基因组基因分型数据和粒重、成熟期数据,通过对多环境获得的表型数据的全基因组关联分析研究,鉴定了一批参与大豆粒重和生育期的数量性状位点(QTL);同时,利用大豆与拟南芥部分生长发育的分子机制相对保守的特性,结合拟南芥已报道粒重和成熟期相关基因,鉴定了一批大豆粒重和成熟期长短控制相关候选基因,为这两个性状的分子生物学研究和大豆生物育种提供了重要基因资源(图1)。团队正在通过建立的大豆高效遗传转化平台研究这些基因在调控大豆粒重、蛋白质和油脂以及成熟期方面的分子机制;同时评价它们在生物育种方面的应用潜力。
研究成果近期发表在植物学国际期刊Plants (IF:4.658)上。东北地理所特别研究助理王乐博士为第一作者,东北地理所张恒友研究员、河南农业大学张丹教授和美国农业部USDA实验室Zhenbin Hu博士为共同通讯作者。研究得到黑龙江省自然科学基金(JQ2022C005),国家自然科学基金(32272176),东北地理所创新团队(2022CXTD03)等项目联合资助。

图1 GWAS鉴定大豆百粒重控制QTL及候选基因
论文信息:
Le Wang, Fu’an Niu, Jinshe Wang, Hengyou Zhang, Dan Zhang, and Zhenbin Hu. Genome-wide association studies prioritize genes controlling seed size and reproductive period length in soybean. Plants, 2024, 13, 615.
论文链接:
https://doi.org/10.3390/plants13050615
附件下载: